Carte de développement PIC18F2550
Par Jeremie le 12 Août 2011
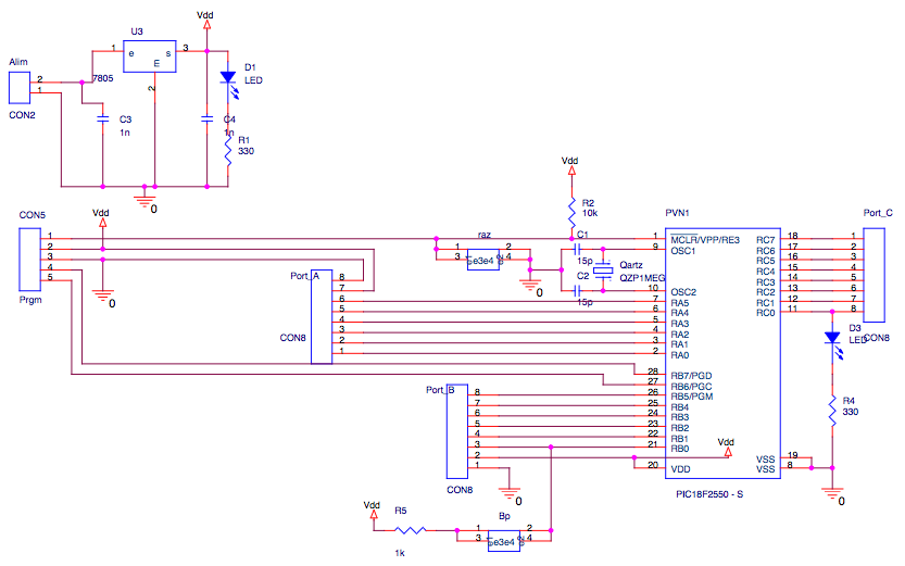
Principe
Voici deux cartes (une P-DIP et une CMS) qui ont pour but de fournir un support pour les développements de projet PIC. Ces cartes sont volontairement minimalistes pour un usage le plus général possible. On y trouve :
- un régulateur 7805 pour fournir 5V à la carte
- une LED de mise sous tension
- les ports E/S
- le port dédié à la programmation in-circuit
- un bouton de reset
- une led et bouton pousoir pour réaliser des tests sommaires
Schéma électrique
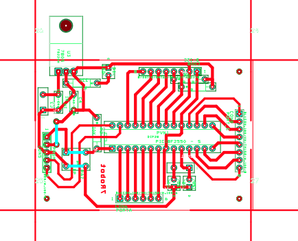
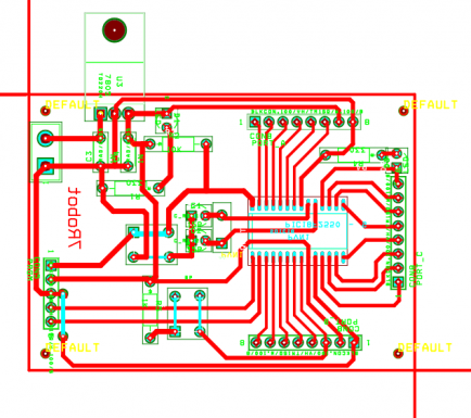
Layouts
Version P-DIP

Version CMS (composant monté en surface)

Photos
TODO
Les fichiers sources (TODO)
- Fichier du projet Orcad
- Layout au format Gerber
- Liste et référence des composants
Pour toutes autres informations n'hésitez pas à nous contacter par email.






